あいりん地域環境整備事業(巡回・啓発等)の取組
2026年2月17日
ページ番号:648861

大阪市西成区役所では、長年にわたりあいりん地域において懸案となっているごみの不法投棄や迷惑駐輪などの課題について、実効性のある対策を継続して重点的に取り組んでいます。
また、不法投棄ごみは、あいりん地域外でも問題が発生している箇所が見受けられることから、あいりん地域での取組の成果を参考にして、これらの課題解決に向けて取り組んでいます。
なお、取組から生じる働き口に、生活保護を受給されている方を雇い入れることで、就労支援の機会提供し、自立を促しています。
これらの取組により、あいりん地域を中心に生活環境を改善させ、多くの住民が安心して暮らすことができると感じる状態を実現し、西成区のイメージアップをめざします。
1 現在の取組
(1)ごみの不法投棄対策
ア まちなかでの巡回・啓発
ごみの不法投棄を抑止するため、あいりん地域を見回っています。ごみの不法投棄を発見したときは、巡回員が指導・警告するとともに、正しいごみの捨て方を説明し持ち帰らせます。不法投棄ごみを発見した場合は、すみやかに撤去収集しています。大量の不法投棄ごみを発見した時は、直ちに関係機関に通報するなどしています。また、ごみの不法投棄が課題となっている場所については、再発防止対策を講じています。

地域巡回


イ 住民へのごみ出しマナーの周知
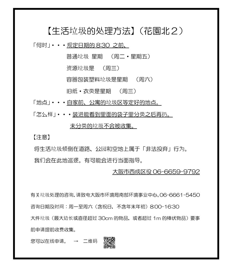
家庭ごみの出し方のマナーが課題となっている場所には、マナーの定着を図るため地域のみなさまと協働して、啓発掲示や、周辺の住民に家庭ごみの出し方ルールのお知らせチラシ配布などを行っています。
近年、西成区では、外国にルーツを持つ住民が増えていることから、その方々にもごみの出し方のルールをご理解いただけるよう、チラシや掲示の多言語化に取り組んでいます。


〔お知らせ〕
西成区にお住まいの方からのご希望により、それぞれの状況や課題に応じたルールのお知らせチラシや掲示を作成してお渡しすることができます。(お問い合わせの電話番号はこのページの末尾にあります。予算にかぎりがあります。)

家庭ごみの出し方(日本語版)
.jpeg)
家庭ごみの出し方(英語版)
.jpeg)
家庭ごみの出し方(中国語版)
.jpeg)
家庭ごみの出し方(ベトナム語版)

ごみの出し方啓発(多言語)

ごみの不法投棄警告(多言語)
〔お知らせ〕
ごみの不法投棄や犯罪の抑止には、防犯カメラの設置が有効です。西成区役所では、地域安全意識の向上及び街頭における犯罪を抑止するため、防犯カメラを設置しようとする西成区内の地域活動協議会等に、カメラの設置費用を補助しています。(お問い合わせの電話番号は、このページの末尾にあります。予算にかぎりがあります。)
ウ あいりん地域の公園における取組
かつて、あいりん地域の公園にはごみの不法投棄が集中し「ごみだまり」がいくつもありました。「ごみだまり」があった公園の景観を保ち、家庭ごみの出し方マナーの醸成・定着を図るために公園内美化啓発拠点を設置し、公園へのごみの不法投棄を防ぐだけでなく、あいりん地域にお住いの方々の家庭ごみを受け入れ、適切に処理しています。

かつてあいりん地域の公園にあった数々のごみだまり

美化啓発拠点


受け入れた家庭ごみの分別袋詰め

〔ご注意〕
美化啓発拠点に受け入れることができるごみは、「大阪市環境局が無料で収集している家庭ごみ」にかぎります。有料収集となる粗大ごみ、廃家電、事業系ごみは持ち込めません。これらの物を持ち込むと、「不法投棄」となります。悪質な不法投棄は、ただちに関係機関に通報します。
エ あいりん地域における不法投棄ごみ量の推移
これらの取組みにより、あいりん地域では、不法投棄ごみ量は減少傾向を維持できています。

(2)あいりん地域における迷惑駐輪対策
あいりん地域には、駐輪場を持たない集合住宅が多い傾向にあり、そこに住む人の自転車が路上に置かれるため、路上の駐輪をできるだけ減らし、通行の支しょうを緩和するなどの迷惑駐輪対策に取り組んでいます。

かつてのあいりん地域の路上における迷惑駐輪
ア 西成区無料自転車置場の設置、運営
西成区では、あいりん地域内に、地域にお住まいの方々が自転車などを24時間出し入れできる西成区無料自転車置場を、6か所計約1,120台分整備しています。
また、毎月、あいりん地域内の路上に放置されている自転車に、自転車置場の利用をお願いするエフを付けるなどして、利用を呼びかけています。
南海新今宮駅南高架下自転車置場(約300台分)


萩之茶屋南公園南自転車置場(約60台分)


阪堺線西側自転車置場(約300台分)


尼崎平野線南側自転車置場(約30台分)


動物園前駅自転車置場(約160台分)


住吉神社前通線自転車置場(約270台分)

〔お知らせ〕
西成区無料自転車置場をご利用いただくにあたって、次のことをお守りください。
1.置場としてご利用いただけるのは、自転車と原動機付自転車(道路交通法に規定する第1種原動機付自転車にかぎります。)です。
2.置場内の区画線に従い駐車してください。
3.置場内に自転車以外のものを持ち込まないでください。
4.他の利用者の駐車を妨げる行為、迷惑となる行為はしないでください。
西成区無料自転車置場を利用いただく場合は、次のことをあらかじめご了承ください。
1.14日間以上継続して出庫することなく置場に駐車されている自転車などは移動させることがあります。
2.置場を利用される方は、「西成区無料自転車置場設置要綱」を承認のうえ利用していただいているものとしています。
西成区無料自転車置場設置要綱
CC(クリエイティブコモンズ)ライセンスにおけるCC-BY4.0
で提供いたします。
- オープンデータを探す大阪市オープンデータポータルサイト
Adobe Acrobat Reader DCのダウンロード(無償)- PDFファイルを閲覧できない場合には、Adobe 社のサイトから Adobe Acrobat Reader DC をダウンロード(無償)してください。
イ 長期放置自転車の撤去、保管
あいりん地域の路上において、長期間(おおむね7日間以上)放置されている自転車については、保管場所に移動し、一定期間適切に保管しています。また、西成区無料自転車置場の近くに放置されている自転車や、特に通行の支しょうが著しい箇所(歩道)における放置自転車を、関係機関と協働して無料自転車置場に移動させることがあります。

長期放置自転車の撤去作業



ウ 放置自転車の整理
あいりん地域で路上に放置されている自転車が特に多い駅前や通学路では、地域にお住まいの方、通学児童、まちを訪れる方が行き来しやすい道路になるよう、毎日、歩行者の通行スペースを確保するために整理作業を実施しています。

早朝、いまみや小中一貫校の通学路での整理作業
エ あいりん地域における迷惑駐輪台数の推移
これらの取組みにより、あいりん地域内の路上における放置自転車の台数を削減させることができています。

(3)あいりん地域における公共的な広場の管理運営
西成区では、西成区萩之茶屋1丁目11番街区にある大阪市立萩之茶屋小学校の跡地に、萩之茶屋1丁目ふれあい広場(通称「萩小の森」)を開設し、地域の多様な方々が、自由にお使いいただける広場として管理運営しています。

萩之茶屋1丁目ふれあい広場(通称「萩小の森」)

〔お知らせ〕
萩之茶屋1丁目ふれあい広場をご利用いただくにあたって、次のことをお守りください。
1.飲酒はしないでください。決められた場所以外で喫煙をしないでください。
2.火気使用、騒音を立てる行為、その他近隣の迷惑となる行為をしないでください。
3.広場を占用したり、物件を持ち込んだり留置しないでください。
4.この広場は一般の方々の自由利用を優先します。営利行為や集会などの利用は制限しています。
萩之茶屋1丁目ふれあい広場をご利用いただく場合は、次のことをあらかじめご了承ください。
1.開場時間は5時、閉場時間は17時です。
2.1月1日及び3月31日は閉場します。暴風警報発令中など悪天候により閉場することがあります。そのほか西成区の判断により閉場する場合があります。
3.広場を利用される方は、「西成区萩之茶屋1丁目ふれあい広場運用要綱」を承認のうえ利用していただいているものとしています。
萩之茶屋1丁目ふれあい広場運用要綱
CC(クリエイティブコモンズ)ライセンスにおけるCC-BY4.0
で提供いたします。
- オープンデータを探す大阪市オープンデータポータルサイト
Adobe Acrobat Reader DCのダウンロード(無償)- PDFファイルを閲覧できない場合には、Adobe 社のサイトから Adobe Acrobat Reader DC をダウンロード(無償)してください。
(4)その他の取組
あいりん地域内の粉じん除去、悪臭を軽減させるため、道路の側溝などを水で噴射・洗浄しています。

まちかど洗浄作業
(5)萩之茶屋中公園の整備・公衆トイレの美化
数年前まで、萩之茶屋中公園には小屋掛けが軒を連ね、ごみの不法投棄が堆積しており、あいりん地域の課題が集まる場所でしたが、地域のみなさんと行政とが話し合って協力することで、一つ一つ改善させてきました。
そして、令和6年度に萩之茶屋中公園で改修工事が施され、令和7年3月に供用を再開しました。これからも、公園が、地域に住み、地域を訪れるみなさんの憩いの場所として、より利用しやすいものになることが期待されます。

2 これまでの取組(平成26年度~令和7年度)
| 年度 | 受託事業者 | 契約金額 | 取り組み内容 |
|---|---|---|---|
| 平成26年度 | 萩之茶屋地域周辺まちづくり合同会社 | 約16,528万円 | ・不法投棄対策として、巡回・啓発、傾向調査を実施。 ・早朝の通学路等清掃を実施。 |
| 平成27年度 | 萩之茶屋地域周辺まちづくり合同会社 | 約16,975万円 | ・不法投棄対策として、巡回・啓発を実施。 ・迷惑駐輪対策、落書き対策(調査) ・違法露店対策(調査・除去作業)を実施。 ・早朝の通学路等清掃を実施。 ・あいりん地域野宿生活者自立支援プログラムを開始。 |
| 平成28年度 | 萩之茶屋地域周辺まちづくり合同会社 | 約13,978万円 | ・不法投棄対策として、巡回・啓発を実施。 ・いまみや小中一貫校の通学路を中心に落書きを除去。 ・迷惑駐輪対策として無料自転車置場の運営、 道路上の長期放置自転車の撤去を開始。 ・あいりん地域野宿生活者自立支援プログラムを実施。 |
| 平成29年度 | 萩之茶屋地域周辺まちづくり合同会社 | 約13,077万円 | ・あいりん地域において、不法投棄対策、迷惑駐輪対策などを実施。 ・更なる地域の環境改善をめざし実態や課題の調査を実施。 ・まちかど洗浄を開始。 ・あいりん地域野宿生活者自立支援プログラムを実施。 |
| 平成30年度 | 萩之茶屋地域周辺まちづくり合同会社 | 約13,142万円 | ・あいりん地域において、不法投棄対策、迷惑駐輪対策などを実施。 ・あいりん地域の2公園に美化啓発拠点を設置し、家庭ごみの排出ルールの啓発や悪質な不法投棄への対策を実施。 ・あいりん地域野宿生活者自立支援プログラムを実施。 |
| 令和元年度 | 萩之茶屋地域周辺まちづくり合同会社 | 約12,811万円 | ・あいりん地域において、不法投棄対策、迷惑駐輪対策などを実施。 ・あいりん総合センターとその周囲で起居されている方々に、重点的に居宅移行・就労支援(あいりん地域野宿生活者自立支援プログラム)を実施。 ・萩之茶屋1丁目ふれあい広場(通称「萩小の森」)が開設。 |
| 令和2年度 | 萩之茶屋地域周辺まちづくり合同会社 | 約9,300万円 | ・あいりん地域において、不法投棄対策、迷惑駐輪対策などを実施。 ・あいりん地域野宿生活者自立支援プログラムを実施。 |
| 令和3年度 | 萩之茶屋地域周辺まちづくり合同会社 | 約9,120万円 | ・あいりん地域において、不法投棄対策、迷惑駐輪対策などを実施。 ・あいりん地域野宿生活者自立支援プログラムを実施。 |
| 令和4年度 | 萩之茶屋地域周辺まちづくり合同会社 | 約9,181万円 | ・あいりん地域において、不法投棄対策、迷惑駐輪対策などを実施。 ・あいりん地域野宿生活者自立支援プログラムを実施。 |
| 令和5年度 | 萩之茶屋地域周辺まちづくり合同会社 | 約9,329万円 | ・あいりん地域において、不法投棄対策、迷惑駐輪対策などを実施。 ・あいりん地域の対策ノウハウを活かし、地域外(西成区内)でのごみの不法投棄の堆積など課題に着手。先行的に特に問題となっていた3地域に対策を実施。 ・あいりん地域野宿生活者自立支援プログラムを実施。 |
| 令和6年度 | 萩之茶屋地域周辺まちづくり合同会社 | 約9,542万円 | ・あいりん地域において、不法投棄対策、迷惑駐輪対策などを実施。 ・地域外(西成区内)でのごみの不法投棄の堆積などが生じている8か所の対策を実施。 ・西成区HPをリニュアルし家庭ごみ出しマナー醸成の取り組み開始。 ・あいりん地域野宿生活者自立支援プログラムを実施。 |
| 令和7年度 | 萩之茶屋地域周辺まちづくり合同会社 | 約9,311万円 | ・あいりん地域において、不法投棄対策、迷惑駐輪対策などを実施。 ・地域外(西成区内)での不法投棄の堆積などが生じている8か所の対策を実施。 |
(1)これまでに終了した取組
ア 早朝における通学路を中心とした清掃業務(平成26年度・平成27年度)
毎日、早朝時間帯の通学路等を中心に清掃業務を実施しました。
取組により、路上の不法投棄ごみ量が減少し、日中においてまちなかの路上に不法投棄やごみ散乱が見られない状態をなったことに伴い、取組を終了しました。


イ 落書き対策(平成27年度・平成28年度)
あいりん地域内の建物への落書きを除去し、再発防止塗料を塗布しました。(2年間で延べ71ヵ所に実施。)
取組により、いまみや小中一貫校周辺において、落書きがなくなったことにより、取組を終了しました。


ウ 路上における露店対策(平成27年度)
早朝のあいりん地域の路上において、露店営業の実態調査を実施しました。
実際に路上で営む人物から聞き取りを行ったところ、生活困窮によりやむを得ず生業として路上で露店をしているといったケースは、見受けられませんでした。
警察の取締りにより、路上における露店営業が激減したことにより、取組を終了しました。


エ あいりん地域野宿生活者自立支援プログラム(平成27年度~令和6年度)
あいりん地域の公園などに居住する野宿生活を余儀なくされている方に、お住まいを提供し、本事業の業務から生じる働き口に就労いただくことで、職住一体となった支援の取組により、居宅への移行、就労による自立へとつなげるプログラムです。
特に、あいりん総合センターの閉鎖前後の平成30年度から令和元年にかけては、のべ20名以上の方々が、本プラグラムに参加され、野宿の状態から、居宅での生活に移行することができました。
あいりん地域内の野宿生活者が減少し、数年にわたり本プログラムの適用実績がないなど、その役割は一定終えたと言えることから、プログラムの運用を終了しました。
(2)あいりん地域環境整備事業における従事人数
| 年度 | 業務実施の日数 | 従事者の延べ人数 |
|---|---|---|
| 平成26年度 | 365 | 5,928 |
| 平成27年度 | 366 | 6,372 |
| 平成28年度 | 365 | 4,720 |
| 平成29年度 | 364 | 4,712 |
| 平成30年度 | 364 | 4,732 |
| 令和元年度 | 364 | 4,766 |
| 令和2年度 | 363 | 3,780 |
| 令和3年度 | 364 | 3,794 |
| 令和4年度 | 363 | 3,810 |
| 令和5年度 | 363 | 4,456 |
| 令和6年度 | 363 | 3,817 |
| 令和7年度 | 364 | 集計中 |

