地域の各種イベント開催チェックリスト ― 安全で楽しく、地域みんなでつくる行事運営のために ―
2025年11月1日
ページ番号:663830
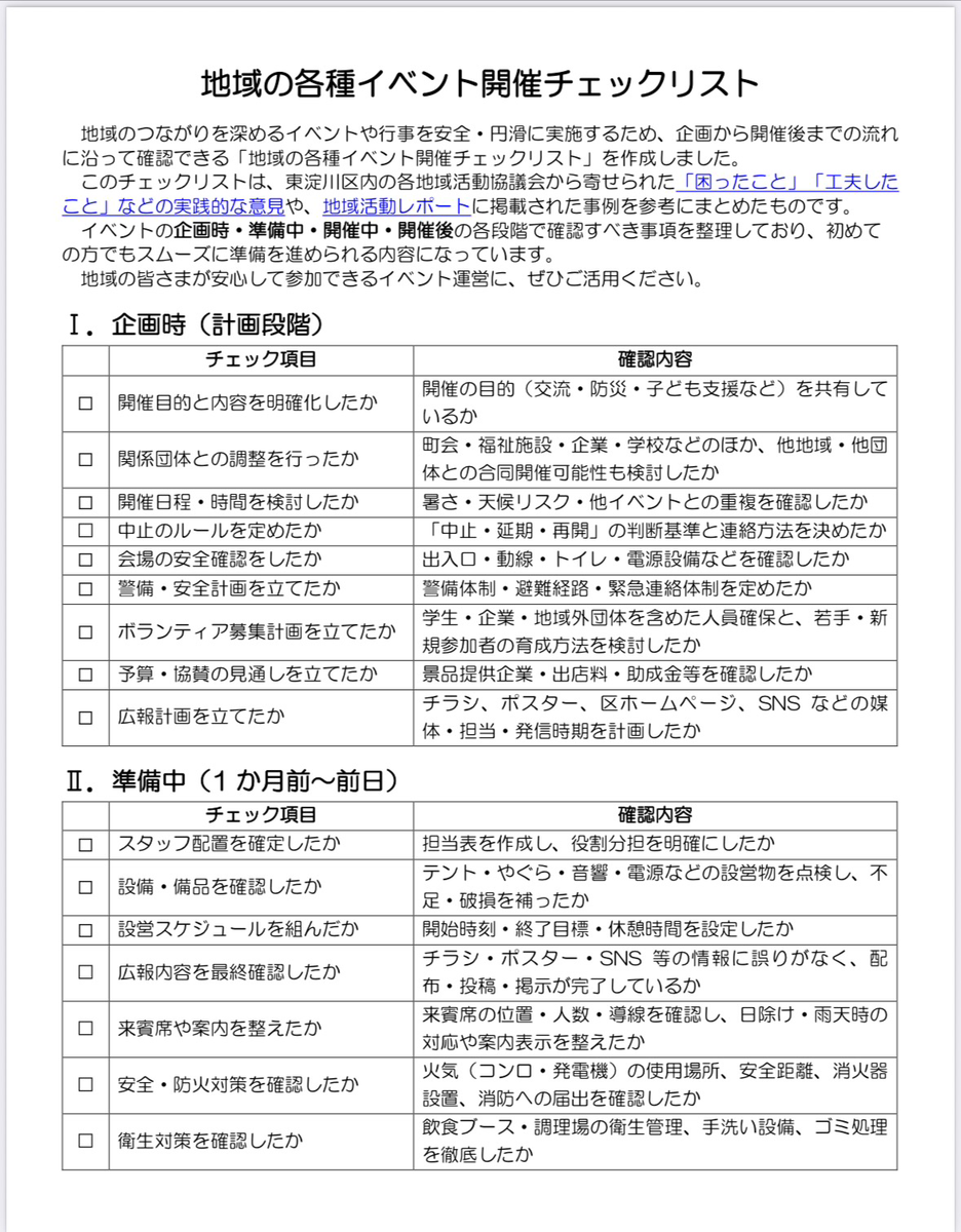
地域の各種イベント開催チェックリスト
地域のつながりを深めるイベントや行事を安全・円滑に実施するため、
企画から開催後までの流れに沿って確認できる「地域の各種イベント開催チェックリスト」を作成しました。
このチェックリストは、東淀川区内の各地域活動協議会や各地域団体から寄せられた
「困ったこと」「工夫したこと」などの実践的な意見や、
地域活動レポートに掲載された事例を参考にまとめたものです。
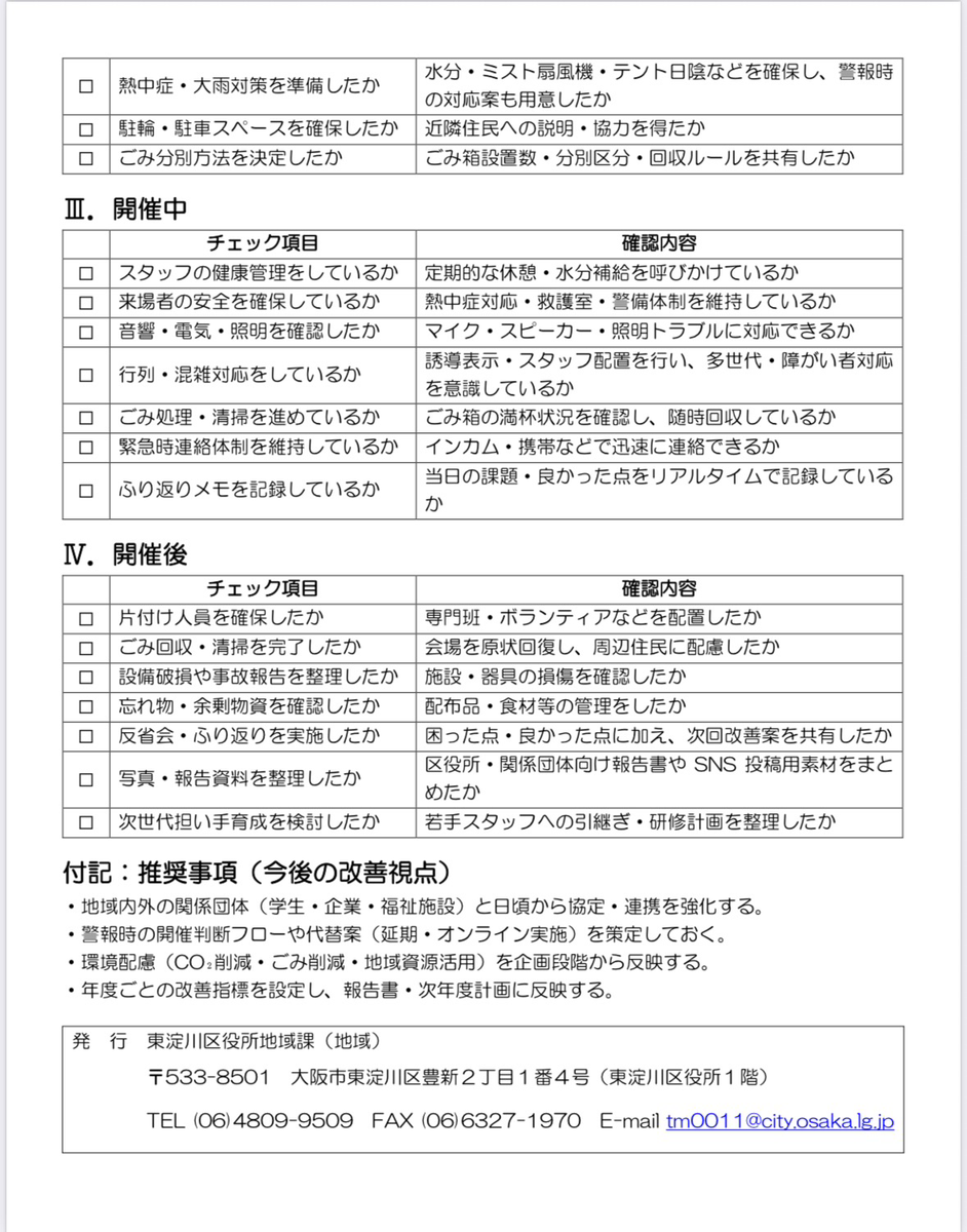
イベントの企画時・準備中・開催中・開催後の各段階で確認すべき事項を整理しており、
初めての方でもスムーズに準備を進められる内容になっています。
地域の皆さまが安心して参加できるイベント運営に、ぜひご活用ください。
地域の各種イベント開催チェックリスト
CC(クリエイティブコモンズ)ライセンスにおけるCC-BY4.0
で提供いたします。
- オープンデータを探す大阪市オープンデータポータルサイト
Adobe Acrobat Reader DCのダウンロード(無償)- PDFファイルを閲覧できない場合には、Adobe 社のサイトから Adobe Acrobat Reader DC をダウンロード(無償)してください。
こんなときにご活用ください!
- 地域活動協議会、町会などの行事・お祭り・交流会などの企画時にご利用ください。
- 新任の運営担当者やボランティア研修の教材としても活用できます。
- チェック結果や反省内容を次年度の活動計画に引き継ぐことで、地域のイベント運営力が高まります。
探している情報が見つからない
このページの作成者・問合せ先
大阪市東淀川区役所地域課地域グループ
住所: 〒533-8501 大阪市東淀川区豊新2丁目1番4号(東淀川区役所1階)
電話: 06-4809-9509 ファックス: 06-6327-1970

