令和8年度福祉・介護職員等処遇改善加算等の届出について
2026年5月19日
ページ番号:673787
既にご提出済みの場合は、差し替えは不要ですが、これから提出される場合は差し替え後の様式(ファイル名が「0407syusei_r8keikakusyo」のもの)によりお届けください。
(ご注意)
※加算を算定しようとする事業所は、毎年度、処遇改善計画書の提出が必要です。提出期限までに届出がない場合は、4、5、6月から処遇改善加算を算定することはできません。
※処遇改善計画について本市から補正を求めた場合、補正が完了するまでは処遇改善加算の登録はされません。
※誤った区分で4、5、6月分の処遇改善加算の請求を行った場合は、請求エラーとなります。
令和8年度福祉・介護職員処遇改善加算等の届出について
令和8年度福祉・介護職員処遇改善加算等の届出については「福祉・介護職員等処遇改善加算に関する基本的考え方並びに事務処理手順及び様式例の提示について(令和8年度分)」及び「福祉・介護職員等処遇改善加算に関するQ&A(第1版)」(令和8年度通知に入れ替え)をご確認のうえ、締切等に注意し届出を行ってください。
※地域相談支援・計画相談支援・障がい児相談支援については、令和8年6月から加算の算定ができます。
~目次~
1.事務連絡(ページ内リンク)
2.届出方法(ページ内リンク)
3.届出期限(ページ内リンク)
4.届出書類(ページ内リンク)
5.よくあるお問い合わせ(ページ内リンク)
6.問い合わせ先(ページ内リンク)
1.事務連絡
事務連絡
福祉・介護職員等処遇改善加算等に関する基本的考え方並びに事務処理手順及び様式例の提示について(令和8年度分)(PDF形式, 809.17KB)福祉・介護職員等処遇改善加算等 厚生労働省相談窓口 電話番号050-3733-0230(受付時間:9:00~18:00(土日含む))
CC(クリエイティブコモンズ)ライセンスにおけるCC-BY4.0
で提供いたします。
- オープンデータを探す大阪市オープンデータポータルサイト
Adobe Acrobat Reader DCのダウンロード(無償)- PDFファイルを閲覧できない場合には、Adobe 社のサイトから Adobe Acrobat Reader DC をダウンロード(無償)してください。
2.届出方法
大阪市行政オンラインシステム(インターネット申請)により受付します。
※毎年度、大阪府や大阪市の介護保険の処遇改善加算の届出先に誤って本市への届出をされる法人があります。必ず、下記リンク先の届出から届出ください。
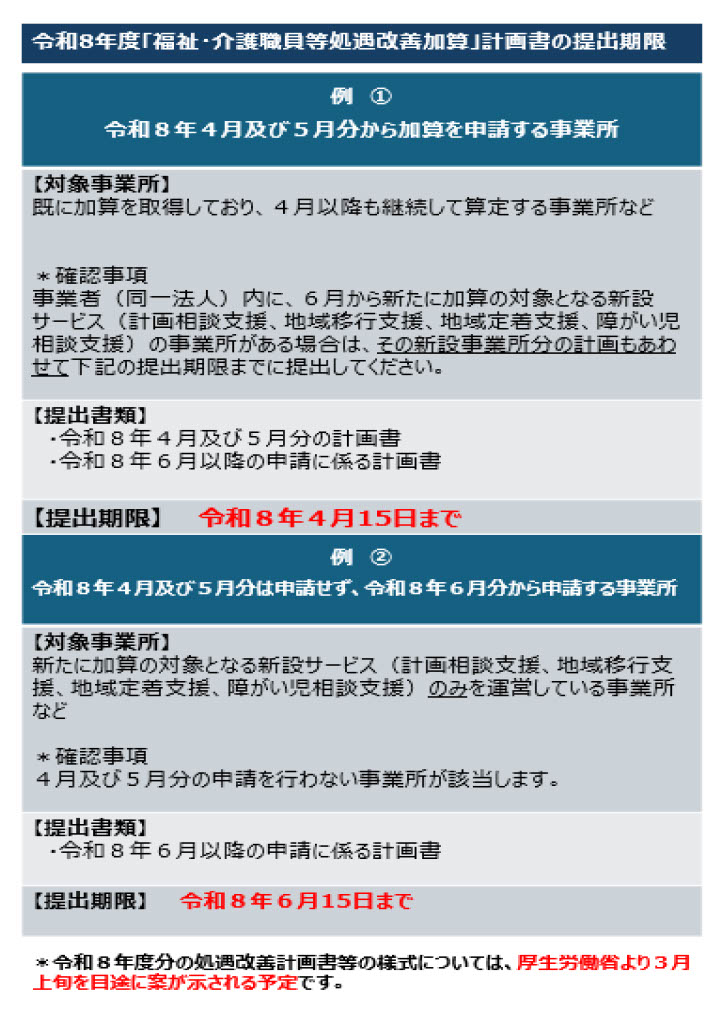
※令和8年4月15日までに令和8年度処遇改善加算等の届出を提出された事業所で、令和8年6月分の処遇改善加算区分を変更する場合、
または、提出が漏れていた場合の届出は、例外的に令和8年6月15日までに届出いただいたものを令和8年6月分から算定できる取扱いとします。
届出書類
処遇改善計画書(別紙様式2-1、2-3)(XLSX形式, 382.87KB)令和8年度の処遇改善計画書の様式
体制状況一覧表 指定障がい福祉サービス事業(処遇用)(XLSX形式, 207.89KB)
体制状況一覧表 指定障がい児支援事業(処遇用)(XLSX形式, 54.01KB)
処遇改善計画書記載例(別紙様式2-1、2-3)(XLSX形式, 387.15KB)
CC(クリエイティブコモンズ)ライセンスにおけるCC-BY4.0
で提供いたします。
- オープンデータを探す大阪市オープンデータポータルサイト
3.届出期限

令和8年度「介護職員等処遇改善加算」計画書の提出期限について
CC(クリエイティブコモンズ)ライセンスにおけるCC-BY4.0
で提供いたします。
- オープンデータを探す大阪市オープンデータポータルサイト
Adobe Acrobat Reader DCのダウンロード(無償)- PDFファイルを閲覧できない場合には、Adobe 社のサイトから Adobe Acrobat Reader DC をダウンロード(無償)してください。
4.届出書類
《全事業者共通》
① 体制状況一覧表(令和8年度処遇改善計画一斉提出用)
②処遇改善計画書【別紙様式2-1 、2-2】
年度途中から福祉・介護職員処遇改善加算等を算定(区分変更)する場合の必要書類
年度途中から福祉・介護職員処遇改善加算等を算定する場合、若しくは年度途中から区分を変更する場合はこちらをご覧ください。(別ページにリンクします)
5. よくあるお問い合わせ
質問1 複数の事業所を運営している場合、まとめて届出したらいいのでしょうか。
回答1 同一法人で運営する事業所については、まとめて提出いただけます。
質問2 令和8年4月は処遇改善加算Ⅱを算定しますが、令和8年5月以降は処遇改善加算Ⅰを算定しようと思います。処遇改善計画はどのように作成したらよいでしょうか。
回答2 令和8年4、5月については、様式2-2を2段書にして、1カ月ごとの計画を作成してください。様式2-2の算定対象月(d)に令和8年4月~令和8年4月(1カ月)、令和8年5月~5月(1カ月)と記載します。
令和8年6月以降の処遇改善計画については、様式に記載のとおり、別途作成してください。
6.問い合わせ先
《制度内容等について》
- 福祉・介護職員等処遇改善加算等 厚生労働省相談窓口
電話番号:050-3733-0230(受付時間:9:00~18:00(土日含む))
《届出について》
大阪市行政オンラインシステム(インターネット申請)により受付します。
似たページを探す
探している情報が見つからない
このページの作成者・問合せ先
大阪市 福祉局障がい者施策部運営指導課指定担当
電話:06-6241-6520(プッシュ①) ファックス:06-6241-6608








